• 免费服务热线
  • 400-065-6886
  • 电话:86(0)512-6295 9990
  • 传真:86(0)512-6295 9995
新闻中心

m6A与miRNA研究案例

发稿时间:2019-08-28来源:天昊生物

文章标题:METTL3 promote tumor proliferation of bladder cancer by accelerating pri-miR221/222 maturation in m6A-dependent manner

发表杂志:Molecular Cancer

影响因子:10.679

发表时间:20196 

南京医科大学第一附属医院(江苏省人民医院)泌尿外科吕强&杨海伟团队发现“METTL3基于m6A修饰的方式加速pri-miR221/222成熟,从而促进膀胱癌的肿瘤进展”。

其实在此之前安徽医科大学生科院团队已经发现METTL3能够通过AFF4/NF-κB/MYC信号通路促进膀胱癌的进展

 

近来研究报道METTL3能够影响一些non-coding RNAm6A修饰,而METTL3这样的机制在肿瘤的增殖中还鲜有报道(截止目前膀胱癌中m6A相关research文章仅有4篇!

 

研究思路及主要结果

 

文章的整体思路如上图主要是为了解决以下几个问题

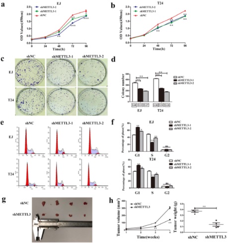
1. METTL3与膀胱癌的关系如何?METTL3体外和体内实验的表型是否一致?

 

2. METTL3能够调控miRNA成熟过程,选取什么miRNA作为靶点?

其实本文直接参考Nature文章中的结果(N6-methyladenosine marks primary microRNAs for processing. Nature. 2015),候选的miRNA中只有miR221/222oncogenic的角色。

 

3. METTL3-miR221/222的机制是否影响表型,miRNA能否rescue METTL3的影响?

 

4. miRNA能够影响靶mRNA,是否存在METTL3-miR221/222-mRNA的机制影响膀胱癌的表型?

 

 

非编码RNA m6A修饰研究总结

总体上来看,其实这样的研究思路倒也不复杂,类似的文章20194月林东昕院士课题组的Nature Communications文章吸烟能够通过m6A修饰的途径诱导miR-25-3p的成熟,从而促进胰腺癌的进展。只不过文章中多了个上游诱导的因素(吸烟),主要研究内容也是围绕METTL3-miRNA-target mRNA展开的。

 

如第二军医大学孙树汉教授课题组在肝癌中发现另外一个甲基转移酶METTL14同样能够通过m6A修饰方式影响miRNA加工过程从而影响肝癌进展,为m6AmiRNA相关的研究提供了另外一个选择!

 

 

除这样的思路之外,miRNA还能够与其它发生m6A修饰的RNAmRNA/lncRNA等)相互作用;miRNA也能够作为上游因子影响一些靶点,如m6A相关的甲基转移酶等,从而影响m6A修饰的过程。

 

 

 

天昊生物具有多年基因组、转录组和表观组等多组学检测与分析的经验,m6A RNA甲基化作为表观领域的一大热点,天昊生物可为您提供m6A整体水平定量,结合RNA-seqm6A MeRIP-seq挖掘潜在的受m6A调控酶影响的靶点,同时可对靶点进行MeRIP-qPCR验证。生信团队亦可提供个性化的数据库挖掘与生信分析内容。

欢迎联系我们!

邮箱:techsupport@geneskies.com

电话:400-065-6886

 

Copyright © 2012-2025 天昊基因科技(苏州)有限公司    All Rights Reserved    苏ICP备17064027号-1