近日,浙江大学医学院附属第一医院肝胆胰外科郑树森院士团队在Molecular Cancer杂志(IF=15.302)发表最新研究成果:去甲基化酶ALKBH5通过m6A修饰表观上抑制下游靶点LYPD1从而限制了肝细胞癌的恶性。这一发现突出了m6A去甲基化酶的重要价值,丰富了对m6A表观修饰在癌症研究中的理解,进一步为开发有效的预测因子和HCC治疗策略提供了新的见解。其中,陈云浩博士作为论文的第一作者,郑树森院士和吴健教授作为论文的共同通讯作者(https://doi.org/10.1186/s12943-020-01239-w)。天昊生物有幸参与了论文的甲基化RNA免疫沉淀测序(MeRIP-seq)和数据分析工作。
![]()

m6A修饰作为一种新兴的表观遗传调控,广泛参与肝细胞癌(HCC)的肿瘤发生过程,为研究该疾病的分子发病机制提供了新的视角。多个m6A甲基化酶或去甲基化酶在HCC中已经有相关报道参与肿瘤进展,如METTL3、METTL14、WTAP、KIAA1429、FTO。然而m6A去甲基化酶之一AlkB同源物5 (ALKBH5)在HCC中的作用尚未得到充分证实。因此,课题组在这项研究力图阐明ALKBH5在HCC中的生物学特性和潜在机制。现将主要研究结果呈现给大家:


一、ALKBH5的表达下调与HCC患者不良预后相关
为了研究ALKBH5在HCC中的表达,作者首先分析了ALKBH5在HCC及相应癌旁组织中的mRNA和蛋白水平,发现ALKBH5在HCC中显著下调(图1a-c)。随后,来自一个独立HCC队列的免疫组化证实了这些结果(图1d, e)。此外,较低ALKBH5表达的HCC患者其总生存期(OS)和无复发生存期(RFS)更短(图1f)。另外,ALKBH5的缺失可以作为HCC患者的独立预后因素(HR = 2.24, P = 0.007)(图1g)。这些结果提示ALKBH5的失调可能参与了HCC的进展。


二、ALKBH5在体外和体内抑制HCC增殖
为了评估ALKBH5在HCC中的生物学功能,首先在细胞系中利用CCK-8和菌落形成实验发现敲低ALKBH5可增强HCC细胞的增殖能力,而上调ALKBH5则表现出相反的效果(图2a)。同样,体外EdU检测也显示ALKBH5可以抑制细胞生长(图2b-e)。其次,在小鼠模型中发现当ALKBH5沉默时,与对照组相比,移植瘤体积和重量均增加(图2f)。相反,过表达ALKBH5会限制肿瘤生长,显著降低肿瘤体积和重量(图2g)。这些结果表明ALKBH5在体内外均能抑制HCC肿瘤生长。


三、ALKBH5抑制HCC细胞的迁移/侵袭能力,并抑制体内转移
研究人员利用transwell实验发现抑制ALKBH5促进了HCC细胞的迁移和侵袭能力,而过表达ALKBH5则影响了这些表型(图3a)。伤口愈合实验也显示,ALKBH5有减弱HCC细胞迁移的趋势(图3b)。有趣的是,当ALKBH5沉默时,研究人员总能在显微镜下观察到细胞形态的改变。为了验证这种现象是否由细胞骨架重塑引起,随后进行了鬼笔环肽(phalloidin)染色。正如预期的一样,通过微管和微丝的重排,ALKBH5的敲低导致细胞骨架更加松散和分散(图3c, d),这表明一种更加活跃的迁移形式。为了阐明ALKBH5在体内对HCC转移的影响,将ALKBH5过表达和阴性对照HCCLM3-luc细胞经尾静脉注射植入BALB/c小鼠体内,并进行生物发光成像。结果发现激活ALKBH5可以降低HCC细胞的转移潜能,具有更低的荧光素酶活性及更少的肺转移灶(图3e, f), HE染色结果也证实了这一点(图3g)。相反,沉默ALKBH5则促进了HCC的转移。因此,ALKBH5在体外抑制了HCC细胞的迁移/侵袭能力,在体内抑制了转移能力。


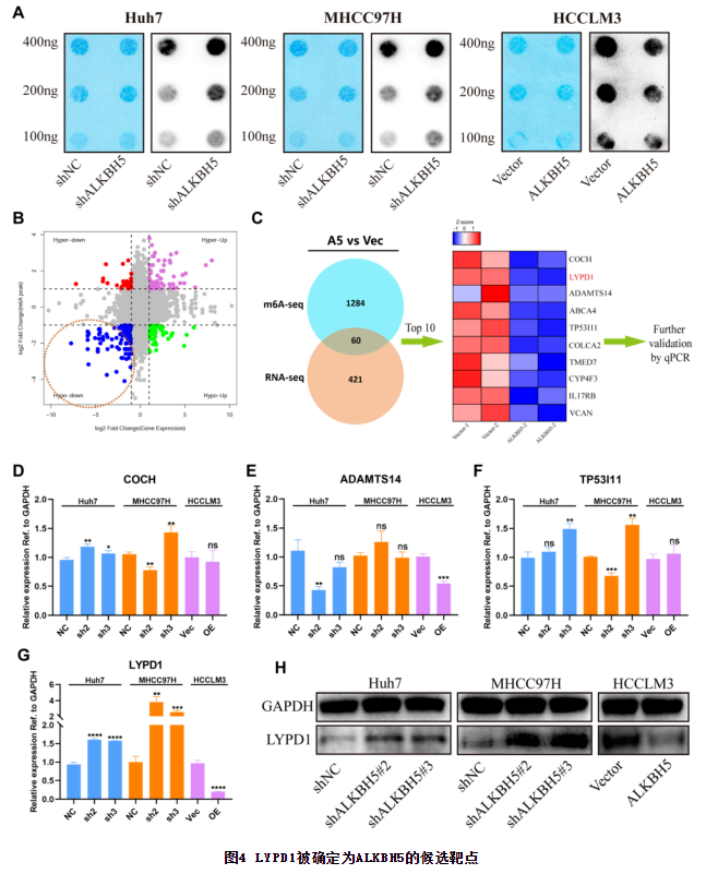
四、MeRIP-seq结合RNA-seq结果显示LYPD1是ALKBH5的靶点
作者首先应用dot blot检测了ALKBH5对m6A修饰的调节作用。ALKBH5的缺失导致Huh7和MHCC97H细胞中m6A水平明显升高,而过表达ALKBH5则产生相反的结果(图4a)。为了发现观察到的依赖ALKBH5表型的确切机制,作者利用稳定的ALKBH5过表达和载体转染的HCCLM3细胞(每组两个生物学重复),采用MeRIP-seq和RNA-seq相结合的方法(天昊生物参与部分实验和分析工作)。MeRIP-seq显示,当ALKBH5上调时,有1538个差异的m6A peaks丰度降低(1344个相应的转录本)。同时,RNA-seq发现了481个在ALKBH5过表达时下调的转录本。作者更重视甲基化模式和表达水平受ALKBH5调控的癌基因。因此只选择那些在ALKBH5过表达时同时具有低的m6A peaks和表达降低的转录本进行后续研究(图4b)。为了进一步缩小候选基因的范围,集中在重叠的前10个基因,即COCH、LYPD1、ADAMTS14、ABCA4、TP53I11、COLCA2、TMED7、CYP4F3、IL17RB和VCAN。在ALKBH5沉默或过表达的细胞中通过qPCR进行初步验证(图4c)。有趣的是,在所有三种肝癌细胞中,只有LYPD1始终被ALKBH5负向调控(图4d-g),western blot结果进一步证实了这一点(图4h)。综上所述,LYPD1可能是ALKBH5的直接下游靶点。


五、ALKBH5依赖于IGF2BP1介导m6A修饰破坏了LYPD1的稳定性
MeRIP-seq分析显示,随着ALKBH5的过表达,LYPD1的3’UTR区m6A peak显著缩小(图5a)。为了证实这一结果,首先在Huh7和HCCLM3细胞中使用anti-ALKBH5抗体进行RIP实验。结果观察到,ALKBH5可以富集LYPD1 mRNA(图5b),这意味着LYPD1可能在与ALKBH5相互作用后在RNA水平上受到调控。然后,利用针对潜在m6A位点的设计特异性引物进行MeRIP-qPCR检测,结果显示,敲低ALKBH5可促进LYPD1 3’UTR区修饰,而激活ALKBH5可导致该位点m6A水平下降(图5c)。为了进一步证明m6A在调控LYPD1中的重要作用,研究人员设计了一个荧光素酶报告基因,插入一个野生型(WT) LYPD1 3’UTR序列或突变体(Mut),其对应的m6A位点发生了突变(图5d)。与预期的一样,当ALKBH5沉默时,转染LYPD1-WT质粒的细胞荧光素酶活性呈上升趋势,而突变组的荧光素酶活性似乎未受影响。类似的结果也可以在ALKBH5过表达的细胞中得到验证(图5e)。此外,研究发现ALKBH5缺乏导致LYPD1 mRNA降解速度减慢,而ALKBH5过表达则破坏了LYPD1的稳定性(图5f)。已经明确了阅读器(readers)对m6A修饰的转录本的直接影响至关重要,作者进一步研究了参与上述过程的潜在效应物。结果发现YTHDF1/2和IGF2BP2/3的干预对LYPD1的表达几乎没有影响。然而,当IGF2BP1受损时,LYPD1明显受到抑制(图5g),这与IGF2BP1促进其靶点转录的认识是一致的。RIP实验证实了IGF2BP1蛋白与LYPD1 mRNA的相互作用(图5h)。此外,IGF2BP1敲低抑制了ALKBH5缺失引起的LYPD1积累(图5i)。综上所述,LYPD1受ALKBH5介导的m6A修饰调控,并被IGF2BP1识别从而增强了其稳定性。


六、LYPD1被确认为HCC的致癌驱动基因
为了阐明LYPD1在HCC中的作用,研究人员建立了LYPD1敲低的Huh7和MHCC97H细胞系(图6a, b)。CCK-8和菌落形成试验表明,沉默LYPD1抑制细胞生长和生存能力(图6a, b),这一结果与EdU结果一致(图6c, d)。此外,LYPD1缺失导致HCC细胞迁移和入侵能力的抑制(图6e, f)。为了评估LYPD1在体内的作用,慢病毒携带shRNA靶向LYPD1转染到Huh7和MHCC97H细胞,随后在裸鼠身上进行了皮下植入实验。正如预期的那样,LYPD1基因敲低显著影响了移植瘤的生长(图6g, h)。
此外,作者进行了生物信息学分析以探讨LYPD1的临床相关性。TCGA的HCC队列和GEO数据集的其他三个队列的分析表明,与正常组织相比,肿瘤组织中LYPD1表达上调(图6i)此外,Kaplan-Meier分析提示在HCC中LYPD1高表达与较差的OS和DFS相关(图6j)。综上所述,LYPD1在HCC发展过程中被激活,并促进了HCC的肿瘤发生。


七、ALKBH5的抑制作用被LYPD1的缺失所逆转
为了证实观察到的表型是由ALKBH5-LYPD1信号轴的失调介导的,研究人员进行了多次功能拯救实验。CCK-8和菌落分析显示,ALKBH5的表达降低导致两种HCC细胞的增殖能力增强,而这种能力可以通过沉默LYPD1逆转(图7a-d)。LYPD1的敲低也显著地消除了ALKBH5缺失所导致的迁移能力增加(图7e-g)。此外,伤口愈合实验表明,抑制ALKBH5不能促进LYPD1沉默的Huh7和MHCC97H细胞的迁移(图7h)。综上所述,LYPD1功能障碍可能与ALKBH5介导的HCC细胞增殖或迁移特征有关。


八、ALKBH5/LYPD1轴在HCC中的临床意义
为了进一步探讨HCC组织中ALKBH5和LYPD1表达的相关性,科研人员在第二个队列的对这两个蛋白进行了IHC染色。正如所料,大约有62.2%的标本的表达较低的ALKBH5但是呈现出强LYPD1染色,而近66.7%的ALKBH5高表达样本表现出较弱的LYPD1染色(图8a, b)。此外,两个独立的GEO数据的分析显示,ALKBH5与LYPD1在RNA水平上呈现负相关(图8c)。综上所述,在HCC样本中,ALKBH5和LYPD1的表达呈负相关。


天昊生物具有多年基因组、转录组和表观组等多组学检测与分析的经验,m6A RNA甲基化作为表观领域的一大热点,天昊生物自主设计了m6A调控因子(writers/erasers/readers)差异表达分析检测panel,还可以提供m6A修饰整体水平定量检测,并结合MeRIP-seq和RNA-seq挖掘受m6A调控因子影响的下游靶点,同时可对相关的靶点进行MeRIP-qPCR验证。生信团队亦可提供个性化的m6A数据库挖掘与生信分析内容。
相关链接:
2020年5月m6A RNA甲基化文章集锦;